湖南省人民政府
关于取消一批行政许可事项的通知
湘政发〔2018〕25号
HNPR—2018—00024
各市州、县市区人民政府,省政府各厅委、各直属机构:
为贯彻落实《国务院关于取消一批行政许可等事项的决定》(国发〔2018〕28号)精神,经研究,决定取消10项行政许可事项。
各地各部门要抓紧做好取消事项的衔接落实,制定完善事中事后监管细则,明确监管主体和具体措施,健全配套制度机制,并加强宣传解读、确保落实到位。各级人民政府要及时调整完善行政许可事项目录,大力推进审批服务便民化和“马上办、网上办、就近办、一次办”改革,方便企业和群众办事。
本通知自公布之日起施行。以往公布的行政许可事项与本通知不符的,以本通知为准。
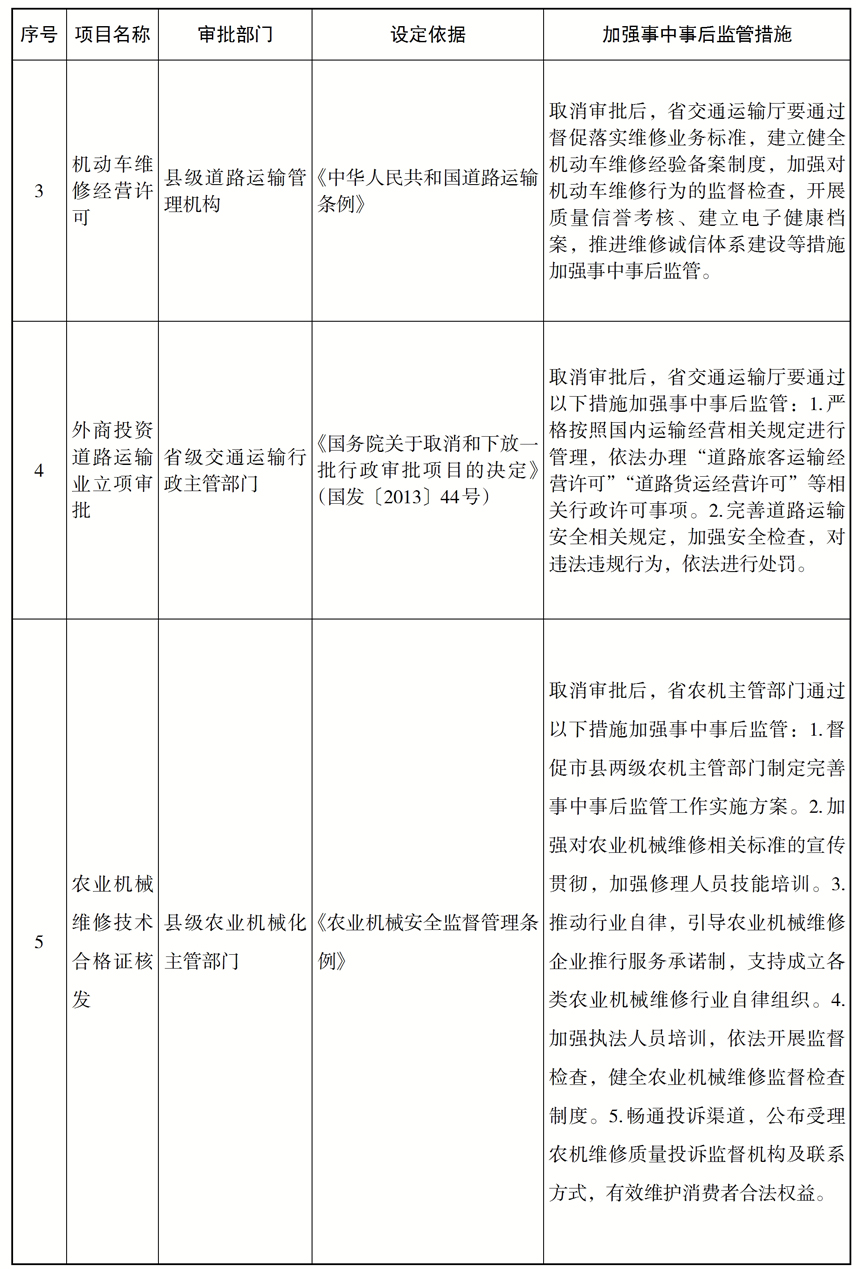
附件:决定取消的行政许可等事项目录
湖南省人民政府
2018年11月8日





湘公网安备:43010302000524号

继续访问