湖南省人民政府办公厅关于印发《工程建设
项目审批制度深化改革实施方案》的通知
湘政办发〔2019〕24号
HNPR—2019—01015
各市州、县市区人民政府,省政府各厅委、各直属机构:
《工程建设项目审批制度深化改革实施方案》已经省人民政府同意,现印发给你们,请认真遵照执行。
湖南省人民政府办公厅
2019年5月15日
工程建设项目审批制度深化改革实施方案
一、总体要求
以习近平新时代中国特色社会主义思想为指导,深入贯彻党的十九大和十九届二中、三中全会精神,坚持以人民为中心,牢固树立新发展理念,以推进政府治理体系和治理能力现代化为目标,以更好更快方便企业和群众办事为导向,加大转变政府职能和简政放权力度,根据《国务院办公厅关于全面开展工程建设项目审批制度改革的实施意见》(国办发〔2019〕11号)精神,在完成《湖南省人民政府办公厅关于推动工程建设项目审批制度改革的指导意见》(湘政办发〔2018〕76号)既定改革目标、内容以及任务的基础上,进一步深化工程建设项目审批制度改革,统一审批流程,统一信息数据平台,统一审批管理体系,统一监管方式,力争2019年年底前实现工程建设项目审批“四统一”,进一步明晰权责关系,精简办事流程,优化营商环境,提升服务效率。
二、统一审批流程
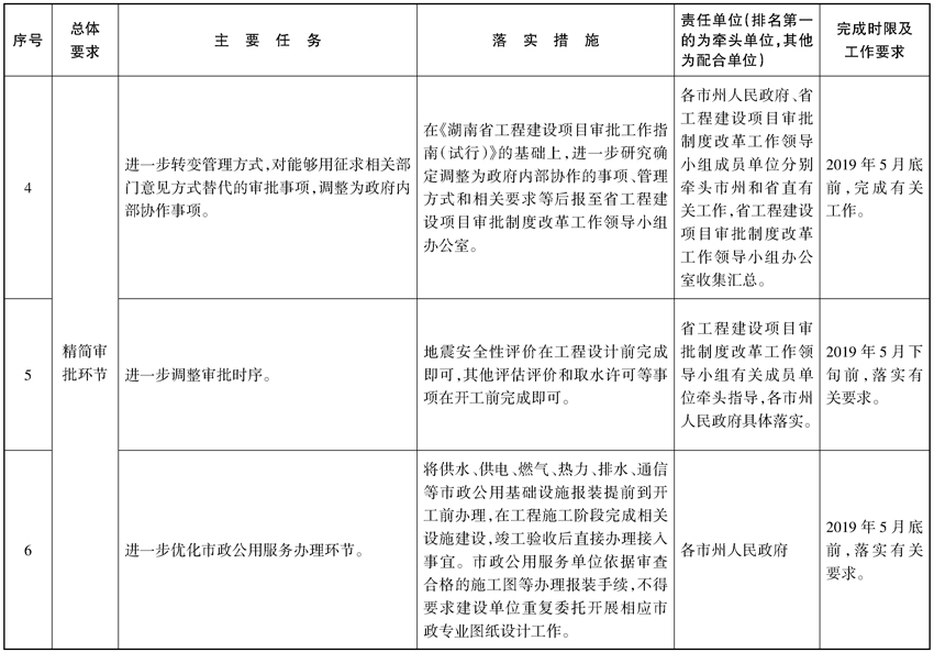
(一)精简审批环节。在《湖南省工程建设项目审批工作指南(试行)》的基础上,进一步研究减少审批事项和条件,减少保留事项的前置条件,下放审批权限,合并审批事项;进一步转变管理方式,对能够用征求相关部门意见方式替代的审批事项,调整为政府内部协作事项;进一步调整审批时序,地震安全性评价在工程设计前完成即可,其他评估评价和取水许可等事项在开工前完成即可;进一步优化市政公用服务办理环节,将供水、供电、燃气、热力、排水、通信等市政公用基础设施报装提前到开工前办理,在工程施工阶段完成相关设施建设,竣工验收后直接办理接入事宜。市政公用服务单位依据审查合格的施工图等办理报装手续,不得要求建设单位重复委托开展相应市政专业图纸设计工作。社会投资项目初步设计审批调整为规划设计方案审批环节的内部协作事项。
(二)合理划分审批阶段。将工程建设项目审批流程主要划分为立项用地规划许可、工程建设许可、施工许可、竣工验收四个阶段。其中,立项用地规划许可阶段主要包括项目审批核准、选址意见书核发、用地预审、用地规划许可证核发等。工程建设许可阶段主要包括设计方案审查、建设工程规划许可证核发等。施工许可阶段主要包括设计审核确认、施工许可证核发等。竣工验收阶段主要包括规划、土地、消防、人防、档案等验收及竣工验收备案等。其他行政许可、强制性评估、中介服务、市政公用服务以及备案等事项纳入相关阶段办理或与相关阶段并行推进。行政审批、备案和依法由政府组织、委托或购买服务的技术审查、中介服务,以及市政公用服务报装等事项办理时间均计入审批总时限。每个审批阶段确定一家牵头部门,实行“一家牵头、并联审批、限时办结”,由牵头部门组织协调相关部门严格按照限定时间完成审批。其中,立项用地规划许可阶段由发展改革部门牵头,工程建设许可、施工许可、竣工验收阶段由住房城乡建设等行业主管部门牵头。
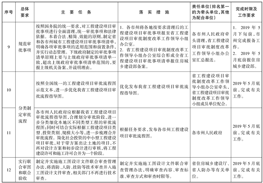
(三)规范审批事项。按照国务院的统一要求,对工程建设项目审批事项进行全面清理,统一审批事项名称、申请材料、审批时限和法律依据。本着合法、精简、效能的原则,制定省和各市州城市工程建设项目审批事项清单,明确各项审批事项的适用范围和前置条件,实行动态管理。下级政府制定的审批事项清单原则上要与上级政府审批事项清单一致,超出上级政府审批事项清单范围的,要报上级机关备案,并说明理由。
(四)分类制定审批流程。按照全国统一的工程建设项目审批流程图示范文本,进一步优化我省工程建设项目审批流程指导图。各市州人民政府应根据我省工程建设项目审批流程指导图,合理划分审批阶段,进一步分类细化本地区不同类型工程的审批流程图;同时可结合实际,根据工程建设项目类型、投资类别、规模大小等,进一步梳理合并审批流程。简化社会投资的中小型工程建设项目审批,对于带方案出让土地的项目,不再对设计方案和初步设计进行审核,将工程建设许可和施工许可合并为一个阶段。
(五)实行联合审图和联合验收。制定并实施施工图设计文件联合审查管理办法,将消防、人防、技防等技术审查并入施工图设计文件审查,相关部门不再进行技术审查。实行规划、土地、消防、人防、档案等事项限时联合验收,统一竣工验收图纸和验收标准,统一出具验收意见。对于验收涉及的测绘工作,实行“一次委托、联合测绘、成果共享”。
(六)推行区域评估。研究制定有关评估评价事项的区域评估导则或工作指引。各市州应制定并实施区域评估细则,在各类开发区、工业园区、新区和其他有条件的区域,推行由政府统一组织对压覆重要矿产资源评估、环境影响评价、节能评价、地质灾害危险性评估、地震安全性评价、水资源论证、水土保持方案、取水许可、洪水影响评价、航道通航条件影响评价、重大工程气候可行性论证、建设项目安全预评价事项实行区域评估。实行区域评估的,政府相关部门应在土地出让或划拨前,告知建设单位相关建设要求。
(七)推行告知承诺制。各市州应制定并实施告知承诺制管理办法,公布实行告知承诺制的工程建设项目审批事项清单及具体要求,对通过事中事后监管能够纠正不符合审批条件的行为且不会产生严重后果的或已实施区域评估的审批事项等实行告知承诺制。申请人按照要求作出书面承诺的,审批部门可以根据申请人信用等情况直接作出审批决定。
三、统一信息数据平台
(八)完善工程建设项目审批管理系统。按照“横向到边、纵向到底”的原则,整合建设覆盖各部门和各市州、县市区的工程建设项目审批管理系统,并与国家工程建设项目审批管理系统实现审批数据实时共享。完善我省工程建设项目审批管理系统功能,有机衔接全省“多规合一”业务协同平台,实现“多规协同”、“可研协同”、统一受理、并联审批、实时流转、进度可查、跟踪督办、信息共享、统计分析、监督管理等功能,在“一张蓝图”基础上开展审批,并与我省“互联网+政务服务”一体化平台、投资项目在线审批监管平台以及相关部门审批信息系统的互联互通。省财政厅、各级政府要在“多规合一”业务协同平台建设、工程建设项目审批管理系统整合建设的资金安排上给予保障。
四、统一审批管理体系
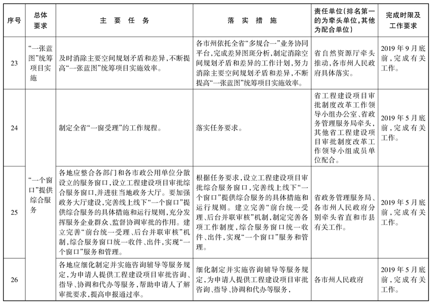
(九)“一张蓝图”统筹项目实施。全面建立全省统一的规划数据标准和“多规合一”协调机制,各市州全面收集整合汇交本地区各类规划与空间管控要素,明确“多规合一”包含的规划目录,形成数据目录。统筹整合各类规划,划定各类控制线,构建“多规合一”的“一张蓝图”。及时消除主要空间规划矛盾和差异,不断提高“一张蓝图”统筹项目实施效率。制定项目生成办法,依托全省工程建设项目审批管理系统,加强“多规合一”业务协同,统筹协调各部门对工程建设项目提出建设条件以及需要开展的评估评价事项等要求,为项目建设单位落实建设条件、相关部门加强监督管理提供依据。加速项目前期策划生成,简化项目立项用地阶段有关审批手续,统筹安排项目实施计划。
(十)“一个窗口”提供综合服务。制定全省“一窗受理”的工作规程。各市州、县市区人民政府应整合各部门和各市政公用单位分散设立的服务窗口,设立工程建设项目审批综合服务窗口,并进驻当地政务大厅。要加强政务大厅建设,完善线上线下“一个窗口”提供综合服务的具体措施和运行规则,充分发挥服务企业群众、监督协调审批的作用。建立完善“前台统一受理、后台并联审核”机制,制定完善各项工作制度,综合服务窗口统一收件、出件,实现“一个窗口”服务和管理。各地应细化制定并实施咨询辅导等服务规定,为申请人提供工程建设项目审批咨询、指导、协调和代办等服务,帮助申请人了解审批要求,提高申报通过率。
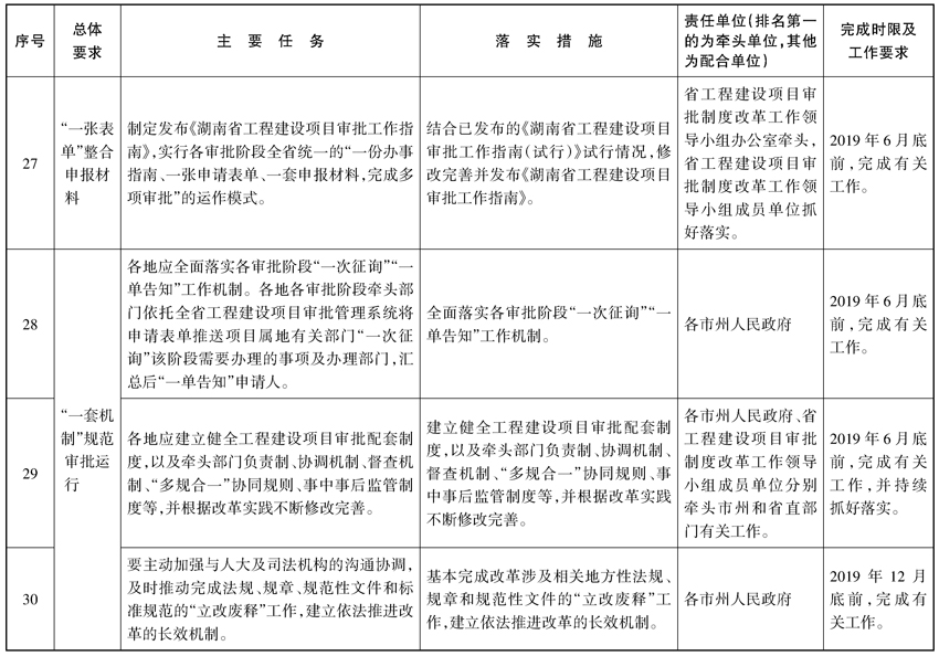
(十一)“一张表单”整合申报材料。制定发布《湖南省工程建设项目审批工作指南》,实行各审批阶段全省统一的“一份办事指南、一张申请表单、一套申报材料,完成多项审批”的运作模式。各地工程建设项目审批综合服务窗口应建立对申请表单和申报材料清单的填报服务机制,主动告知申请人填报要求,不同审批阶段的审批部门依托全省工程建设项目审批系统共享申报材料,不得要求申请人重复提交。
(十二)“一套机制”规范审批运行。各地应全面落实各审批阶段“一次征询”“一单告知”工作机制。各地各审批阶段牵头部门依托全省工程建设项目审批管理系统将申请表单推送项目属地有关部门“一次征询”该阶段需要办理的事项及办理部门,汇总后“一单告知”申请人。各地应建立健全工程建设项目审批配套制度,以及牵头部门负责制、协调机制、督查机制、“多规合一”协同规则、事中事后监管制度等,并根据改革实践不断修改完善。要主动加强与人大及司法机构的沟通协调,及时推动完成法规、规章、规范性文件和标准规范的“立改废释”工作,建立依法推进改革的长效机制。
五、统一监管方式
(十三)加强事中事后监管。各地应建立与工程建设项目审批制度改革相适应的监管体系,制定并实施相关制度和监督检查办法,统一规范事中事后监管模式,建立以“双随机、一公开”监管为基本手段,以重点监管为补充,以信用监管为基础的新型监管机制。
(十四)加强信用体系建设。各地应建立并实施红黑名单制度,明确应当列入红黑名单的情形,实行信用分级分类管理。依托工程建设项目审批管理系统,建立工程建设项目审批信用信息平台,全面公开企业和从业人员违法违规、不履行承诺的失信行为。
(十五)规范中介和市政公用服务。各地应将供水、供电、燃气、排水、通信等市政公用服务全面入驻政务服务大厅,实施统一规范管理,为建设单位提供“一站式”服务。各地应制定并实施中介服务和市政公用服务管理制度,实行服务承诺制,明确服务标准、办事流程和办理时限,规范服务收费。
六、加强组织实施
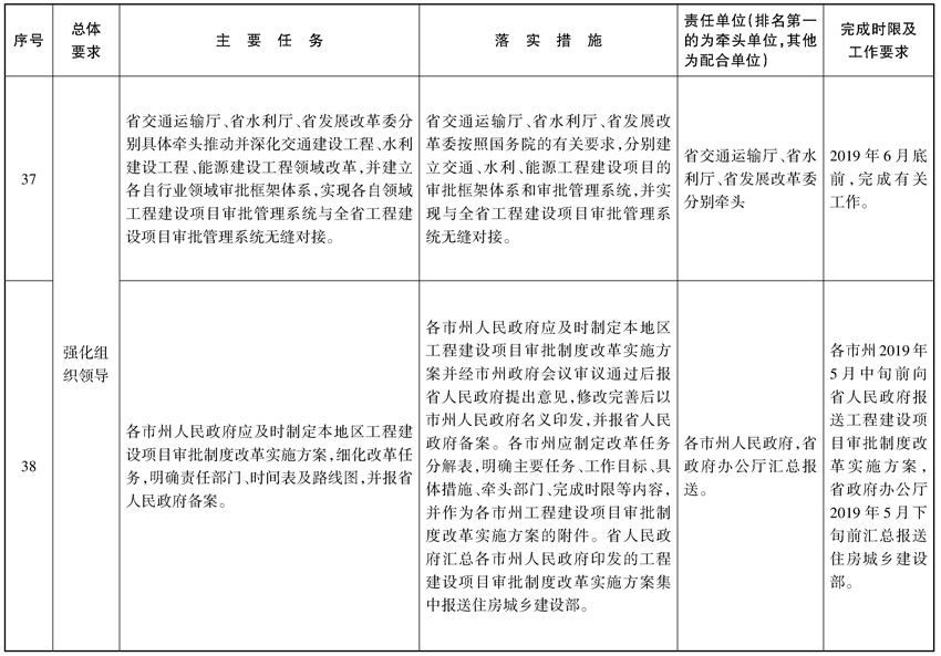
(十六)加强组织领导。省政府全面领导全省工程建设项目审批制度改革工作,成立全省工程建设项目审批制度改革工作领导小组。领导小组办公室设在省住房城乡建设厅,负责组织协调和督促指导责任。省发展改革委负责全省工程建设项目审批管理系统建设工作,省交通运输厅、省水利厅、省发展改革委分别具体牵头推动并深化交通建设工程、水利建设工程、能源建设工程领域改革,并建立各自行业领域审批框架体系,实现各自领域工程建设项目审批管理系统与全省工程建设项目审批管理系统无缝对接。省直其他部门单位要根据各自职能加强协作配合。各市州、县市区人民政府要高度重视工程建设项目审批制度改革工作,成立以主要负责同志为组长的领导小组,及时协调解决改革中的重要问题,确保改革工作顺利实施。各市州人民政府应及时制定本地区工程建设项目审批制度改革实施方案,细化改革任务,明确责任部门、时间表及路线图,并报省政府备案。
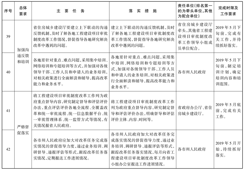
(十七)加强沟通反馈和培训。省住房城乡建设厅要建立上下联动的沟通反馈机制,及时了解各地工程建设项目审批制度改革工作情况,督促指导各地研究解决改革中遇到的问题。各地要针对重点、难点问题,采用集中培训、网络培训和专题培训等方式,加强对各级领导干部、工作人员和申请人的业务培训,对相关政策进行全面解读和辅导,提高改革能力和业务水平。
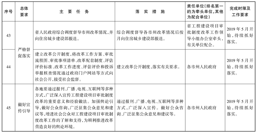
(十八)严格督促落实。将工程建设项目审批制度改革工作列为政府重点督导内容,研究制定督导和评估评价办法,重点评估评价各地全流程、全覆盖改革和统一审批流程、统一信息数据平台、统一审批管理体系、统一监管方式等情况,有关情况报省政府。各市州人民政府加大对改革任务完成落实情况的督促指导力度,通过业务培训、调研督导、通报评估等形式,跟踪改革任务落实情况,定期报送工作进展情况。省政府综合调度督导市州改革情况,并向住房城乡建设部报送。建立改革公开制度,将改革工作方案、审批流程图、审批事项清单、改革配套制度、评估评价标准、改革工作进度、评估评价和投诉举报核查情况通过政府门户网站等方式向社会公开,接受社会监督。对于工作推进不力、影响工程建设项目审批制度改革进程,特别是未按时完成阶段性工作目标的,要依法依规严肃问责。
(十九)做好宣传引导。各地要通过报刊、广播、电视、互联网等多种方式,广泛深入宣传工程建设项目审批制度改革的重要意义和经验做法。加强舆论引导,做好公众咨询,广泛征集公众意见和建议等,增进社会公众对工程建设项目审批制度改革工作的了解和支持,为顺利推进改革营造良好的舆论环境。
附件:《工程建设项目审批制度深化改革实施方案》任务分解表
















湘公网安备:43010302000524号

继续访问