中共湖南省委
湖南省人民政府
关于加快发展现代职业教育的决定
湘发〔2014〕18号
(2014年8月26日)
近年来,全省各级党委、政府把发展职业教育摆在突出位置,重点在完善发展机制、构建骨干体系、加强基础能力建设、创新人才培养模式等方面开展了许多卓有成效的工作,培养培训了大批适应产业需求的中高级技能型人才,推动了职业教育与经济社会发展的相互融合,为湖南经济社会发展和促进就业作出了积极贡献。但同时也要看到,当前职业教育仍然是我省教育事业的薄弱环节,层次结构不尽合理、办学条件相对薄弱、体制机制不够顺畅,还不能完全适应经济发展方式转变和产业转型升级的要求。为加快发展现代职业教育,根据《国务院关于加快发展现代职业教育的决定》(国发〔2014〕19号)精神,结合我省实际,现作出如下决定。
一、总体要求
(一)指导思想。以邓小平理论、“三个代表”重要思想、科学发展观为指导,坚持以立德树人为根本,以服务发展为宗旨,以促进就业为导向,适应技术进步和生产方式变革以及社会公共服务的需要,深化体制机制改革,统筹发挥好政府和市场的作用,加快现代职业教育体系建设,深化产教融合、校企合作,培育高素质劳动者和技术技能人才。
(二)基本原则。
政府推动、市场导向。发挥好政府保基本、促公平的作用,着力构建现代职业教育发展长效机制,制定发展规划,改善办学条件,加强规范管理和监督指导。充分发挥市场导向作用,引导社会力量参与办学,扩大优质教育资源,激发学校发展活力,促进职业教育与社会需求紧密对接。
科学统筹、分类推进。统筹发展各级各类职业教育,坚持学历教育和职业培训并重并举。加强省人民政府对高等职业教育、市州人民政府对中等职业教育、县级人民政府对各类培训资源的统筹,强化部门协调配合,加强行业部门对本部门、本行业职业教育的指导。推动公办与民办职业教育共同发展。
对接产业、产教融合。同步规划职业教育与经济社会发展,协调推进人力资源开发与技术进步,推动教育教学改革与产业转型升级衔接配套。推动专业设置与产业需求对接,课程内容与职业标准对接,教学过程与生产过程对接,毕业
证书与职业资格证书对接,职业教育与终身学习对接。
特色办学、多样成才。突出职业院校办学特色,强化校企协同育人。发挥中等职业教育在发展现代职业教育中的基础性作用、高等职业教育在优化高等教育结构中的重要作用,推进中等和高等职业教育紧密衔接。加强职业教育与普通教育沟通,为学生多样化选择、多路径成才搭建“立交桥”。
(三)目标任务。到2020年,形成与湖南区域经济社会发展紧密结合,结构完整、布局合理、保障有力、开放灵活,体现终身教育理念,与其他各类教育衔接沟通,办学水平国内一流、有效支撑和引领产业发展的具有湖南特色的现代职业教育体系。
构建现代职业教育新格局。完善中等职业教育、高职专科、应用技术本科、专业学位研究生相互衔接的职业教育层次结构,形成职业教育与普通教育相互沟通,学历教育与非学历教育协调发展的职业教育新格局。确保中等职业学校与普通高中招生规模大体相当,高等职业教育规模占高等教育的一半以上。
满足产业人才新需求。对接行业、区域产业发展,调整优化专业结构,形成定位清晰、布局合理、特色鲜明的专业体系。加强支撑与服务湖南现代农业、先进制造业、现代服务业、战略性新兴产业和社会治理、生态文明建设等领域的相关专业和专业群建设,实现重点专业对重点产业、专业体系对产业体系的全覆盖,确保人才培养规模与产业需求相适应。
健全改革发展新机制。健全统筹协调、权责明确、规范有序、运行高效的职业教育管理体制。完善政府主导、行业指导、企业参与的职业教育办学机制。建立健全现代职业教育制度,完善“管、办、评”分离的监管机制。健全专业随
产业发展动态调整机制。
完善条件保障新体系。建立健全现代职业教育经费投入稳定增长机制。建立职业教育实习实训条件与企业技术进步同步提高机制。造就专兼结合的高素质教师队伍。完成职业院校标准化建设。基本形成覆盖城乡的优质职业教育资源网络。
达到人才培养新水平。建成若干所国内一流、国际知名的职业院校和一批骨干专业。现代职业教育综合实力和技术技能人才培养质量达到国内先进水平。职业院校毕业生具有较好的文化素养和职业道德、较强的职业技能和职业发展能力。
形成社会服务新能力。职业院校服务产业转型升级的能力明显增强,成为本地区、本行业技术技能积累与开发中心、技术技能人才培养与培训中心、社区文化服务中心和县域经济、中小微企业发展的助推器。
二、构建具有湖南特色的现代职业教育体系
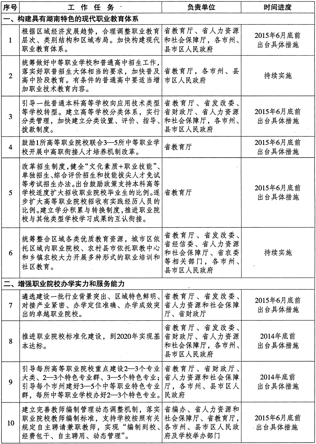
(四)完善现代职业教育体系架构。把建设现代职业教育体系作为完善现代教育体系的战略任务,根据区域经济发展趋势,合理调整职业教育层次、类别结构和区域布局。探索发展本科层次职业教育。建立以职业需求为导向、以实践能力培养为重点、以产学结合为途径的专业学位研究生培养模式,加快构建现代职业教育体系。
(五)巩固提高中等职业教育发展水平。统筹做好中等职业学校和普通高中招生工作,落实好职普招生大体相当的要求,加快普及高中阶段教育。鼓励优质学校通过兼并、托管、合作办学等形式,整合办学资源,优化中等职业教育布局结构。在保障学生技术技能培养质量的基础上,加强文化基础教育,实现就业有能力、升学有基础。有条件的普通高中要适当增加职业技术教育内容。
(六)引导普通本科高等学校转型发展。采取试点推动、示范引领等方式,引导一批普通本科高等学校向应用技术类型高等学校转型,重点举办本科职业教育。独立学院转设为独立设置高等学校时,鼓励其定位为应用技术类型高等学校。建立高等学校分类体系,实行分类管理,加快建立分类设置、评价、指导、拨款制度。招生、投入等政策措施向应用技术类型高等学校倾斜。
(七)积极推进中高职有效衔接。中等职业教育应主要面向生产服务一线培养高素质的技能人才,高等职业教育应主要面向经济社会发展培养高端技术技能人才。鼓励1所高等职业院校联合3—5所中等职业学校开展中高职衔接人才培养机制改革,双方共同制订人才培养方案,实现中等和高等职业教育培养目标、专业设置、教学过程等方面的有机衔接。
(八)促进职业教育与各类教育沟通衔接。改革招生制度,健全“文化素质+职业技能”、单独招生、综合评价招生和技能拔尖人才免试等考试招生办法,为学生接受不同层次高等职业教育提供多种机会。出台鼓励政策支持本科高等学校适度扩大招收职业院校毕业生的比例。逐步扩大高等职业院校招收有实践经历人员的比例。建立学分积累与转换制度,推进职业院校与其他类型学校学习成果的互认衔接。
(九)积极推进终身教育发展。统筹整合区域各类优质教育资源,城市区依托区域内职业院校、农村县市依托职教中心和乡镇农校大力开展多种形式的职业培训和社区教育。进一步拓展终身教育公共服务网络平台,支持职业院校以教育信息化带动终身教育和学习型社会建设,努力构建具有区域特色、全社会共同参与、服务全民素质提升的终身教育体系。
三、增强职业院校办学实力和服务能力
(十)实施卓越职业院校建设计划。从示范性(骨干)职业院校(含中等职业学校、技工学校、高等职业院校、技师学院,下同)中遴选建设一批行业背景突出、区域特色鲜明、对接产业紧密、办学定位准确、办学成效突出的卓越职业院校,带动全省职业院校不断提高“对接产业、服务产
业、提升产业、引领产业”的水平,增强职业教育核心竞争力。同时,根据教育部、人力资源和社会保障部颁发的职业院校分类办学标准,采取项目资金支持和专项督查等方式,推进职业院校标准化建设,到2020年实现基本达标。
(十一)实施特色专业体系建设计划。加强专业布局统筹,努力构建对接区域优势、特色产业和战略性新兴产业的职业院校特色专业体系。引导每所高等职业院校重点建设2—3个专业大类、2—3个特色专业群、3—5个特色专业;引导每个市州建好3—5个中等职业特色专业群,每所中等
职业学校办好2—3个特色专业。在全省建设一批品牌特色专业。
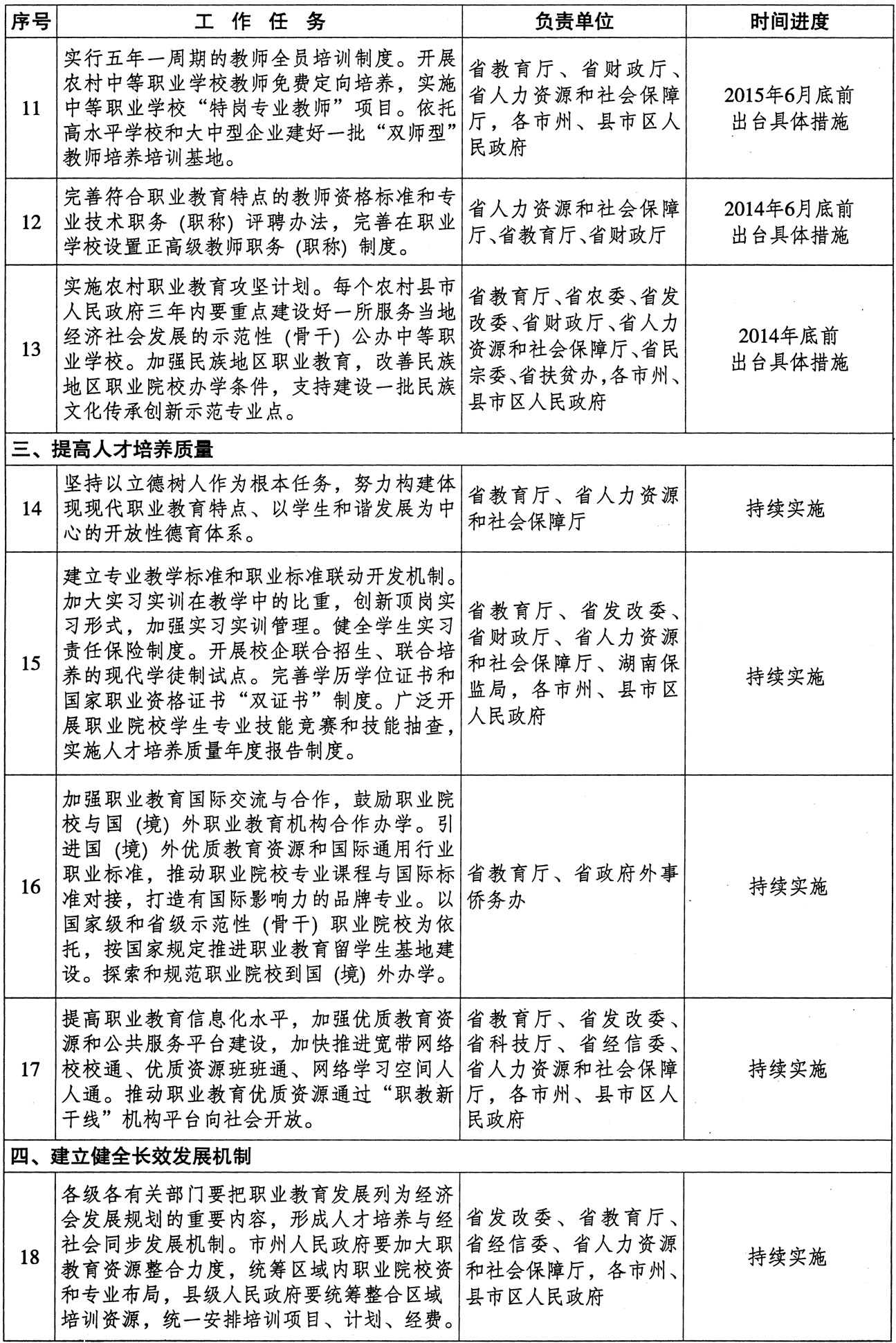
(十二)实施专业教师队伍素质提升计划。建立完善教师编制管理动态调整机制,落实职业院校教师编制标准,支持学校按照有关规定自主聘请兼职教师,实现“编制到校、经费包干、自主聘用、动态管理”。实行五年一周期的教师全员培训制度,进一步完善职业院校教师进企业实践制度。建立完善企业工程技术人员、高技能人才到职业院校担任专兼职教师的相关政策。开展农村中等职业学校教师免费定向培养,实施中等职业学校“特岗专业教师”项目。加大“双师型”教师队伍培训力度,依托高水平学校和大中型企业建好一批“双师型”教师培养培训基地。完善符合职业教育特点的教师资格标准和专业技术职务(职称)评聘办法,完善在职业学校设置正高级教师职务(职称)制度。加强职业教育科研教研队伍建设,提高科研能力和教学研究水平。
(十三)实施农村职业教育攻坚计划。积极推动农村中等职业学校基本办学条件和办学水平整体提升。每个农村县市人民政府三年内重点建设好一所服务当地经济社会发展的示范性(骨干)公办中等职业学校,基本形成全省农村中等职业教育骨干体系。以示范性(骨干)中等职业学校为依托,建好县级职教中心,整合县域内职业教育和培训资源,使之成为学历教育、技术推广、扶贫开发、农村实用技术和劳动办转移培训、社会生活教育的重要基地。加强民族地区职业教育,改善民族地区职业院校办学条件,支持建设一批民族文化传承创新示范专业点。
四、提高人才培养质量
(十四)加强和改进德育工作。坚持以立德树人作为根本任务,努力构建体现现代职业教育特点、以学生和谐发展为中心的开放性德育体系。积极推进素质教育,突出抓好以马克思主义世界观人生观价值观为重点的理想信念教育、以诚信敬业为重点的职业道德教育和以自信自立为重点的心理健康教育,把社会主义核心价值体系融入职业教育全过程。
(十五)深化教育教学改革。坚持校企合作、工学结合,深化人才培养模式改革。适应经济发展、产业升级和技术进步需要,建立专业教学标准和职业标准联动开发机制。推进专业设置、专业课程内容与职业标准相衔接。加大实习实训在教学中的比重,创新顶岗实习形式,加强实习实训管理。健全学生实习责任保险制度。开展校企联合招生、联合培养的现代学徒制试点。全面开展教学方法、手段改革。完善学历学位证书和国家职业资格证书“双证书”制度。完善人才培养质量监控评价体系,广泛开展职业院校学生专业技能竞赛和技能抽查,实施人才培养质量年度报告制度。
(十六)提高对外开放水平。加强职业教育国际交流与合作,鼓励职业院校与国(境)外职业教育机构合作办学。引进国(境)外优质教育资源和国际通用行业职业标准,推动职业院校专业课程与国际标准对接,打造有国际影响力的品牌专业。以国家级和省级示范性(骨干)职业院校为依托,按国家有关规定推进职业教育留学生基地建设。探索和规范职业院校到国(境)外办学。推动与湖南企业和产品“走出去”相配套的职业教育发展模式,注重培养符合湖南企业海外生产经营需求的国际化人才。
(十七)加快信息化建设。把职业教育作为教育信息化的重点领域,优先规划和部署。加强优质教育资源和公共服务平台建设,加快推进宽带网络校校通、优质资源班班通、网络学习空间人人通。建立优质资源共建共享机制。推动职业教育优质资源通过“职教新干线”机构平台向社会开放。加强现代信息技术应用能力培训,将现代信息技术应用能力作为教师评聘考核的重要依据。
五、建立健全长效发展机制
(十八)完善统筹发展机制。各级各有关部门要把职业教育发展列为经济社会发展规划的重要内容,形成人才培养与经济社会同步发展机制。进一步优化中等职业学校布局与结构,调整高中阶段招生计划投放,确保普职分流比和招生比大体相当;稳定普通本科招生规模,高等教育招生计划适当向高等职业教育倾斜。市州人民政府要加大职业教育资源整合力度,统筹区域内职业院校资源和专业布局优化,县级人民政府要统筹整合区域内培训资源,统一安排培训项目、计划、经费。
(十九)落实投入保障机制。各级人民政府要建立与办学规模和培养要求相适应的财政投入制度,完善并落实公办职业院校生均经费标准或公用经费标准,实现国家示范性(骨干)高等职业院校生均财政拨款标准达到普通本科院校本级财政拨款标准,进一步提高其他公办职业院校生均财政拨款标准。全面落实已有的职业教育经费政策性来源渠道,确保新增财政教育投入、教育费附加向职业教育倾斜。地方教育附加费用于职业教育的比例不低于30%。引导和督促职业院校举办者加大办学投入,逐步实现企业举办的职业院校生均经费标准达到全省同类型公办职业院校标准。对举办职业院校的企业,其办学符合职业教育发展规划要求的,可通过政府购买服务等方式给予支持。企业要依法履行职工教育培训和足额提取教育培训经费的责任,一般企业按照职工工资总额的1.5%足额提取教育培训经费,从业人员技能要求高、实训耗材多、培训任务重、经济效益较好的企业可按2.5%提取,其中用于一线职工教育培训的比例不低于60%。除国务院财政、税务主管部门另有规定外,企业发生的职工教育经费支出,不超过工资薪金总额2.5%的部分,准予扣除;超过部分,准予在以后纳税年度结转扣除。企业技术改造和项目引进,应按规定比例安排资金用于职工教育培训。对不按规定提取和使用教育培训经费并拒不改正的企业,由县级以上人民政府依法收取企业应当承担的职业教育经费,统筹用于本地区的职业教育。鼓励企事业单位、社会团体和公民个人对职业院校进行资助和捐赠,其资助和捐赠按照税收法律法规的有关规定享受税收优惠政策。探索利用国(境)外资金发展职业教育的途径和机制。落实职业教育国家资助政策,加强资金管理,确保资金有效使用。县级以上人民政府要建立职业教育经费绩效评价制度、审计监督公告制度、预决算公开制度。
(二十)健全产教融合机制。制定职业教育校企合作促进办法。规模以上企业要有专门机构或人员,组织实施职工教育培训、对接职业院校。完善集团化办学制度,支持行业、企业或职业院校牵头组建职业教育集团,发挥职业教育集团在促进教育链和产业链有机融合中的重要作用。积极探索多元投资主体共建职业教育集团的改革试点,探索法人化职业教育集团的实现形式。落实企业接收职业院校学生顶岗实习和教师实践锻炼的责任,规模以上企业接收职业院校学生顶岗实习的岗位数不少于企业技术岗位数的10%;大中型企业每年提供的职业院校教师顶岗实习岗位数不低于在职员工数的0.5%。企业因接受实习生所实际发生的与取得收入有关的、合理的支出,按现行税收法律规定在计算应纳税所得额时扣除。支持企业与职业院校共建共享生产性实训基地,开展多种形式的项目合作。对职业院校自办的、以服务学生实习实训为主要目的的企业或经营活动,按照国家有关规定享受税收等优惠。企业开展职业教育的情况纳入企业社会责任报告。
(二十一)积极扶持民办职业教育。创新民办职业教育办学模式,支持各类办学主体通过独资、合资、合作等多种形式举办民办职业教育;探索发展股份制、混合所有制职业院校,允许以资本、知识、技术、管理等要素参与办学并享有相应权利。探索公办和社会力量举办的职业院校相互委托管理和购买服务的机制。进一步优化教育办学环境,社会力量举办的职业院校与公办职业院校具有同等法律地位,依法享受相关教育、财税、土地、金融等政策。健全民办职业院校融资机制,健全政府补贴、购买服务、助学贷款、基金奖励、捐资激励等制度。
(二十二)完善现代职业学校制度。扩大职业院校在专业设置和调整、人事管理、教师评聘、收入分配等方面的办学自主权。职业院校要依法制定体现职业教育特色的章程和制度,完善治理结构,规范办学行为,提升治理能力。建立学校、行业、企业、社区等共同参与的学校理事会或董事会。制定校长任职资格标准,推进校长聘任制改革和公开选拔试点。坚持和完善中等职业学校校长负责制、公办高等职业院校党委领导下的校长负责制。建立企业经营管理和技术人员与学校领导、骨干教师相互兼职制度。完善体现职业院校办学和管理特点的绩效考核内部分配机制。
(二十三)健全就业和用人的保障政策。认真执行就业准入制度,从事涉及公共安全、人身健康、生命财产安全等特殊工种的劳动者,必须从取得相应学历证书或职业培训合格证书并获得相应职业资格证书的人员中录用。支持在符合条件的职业院校设立职业技能鉴定所(站),完善职业院校合格毕业生取得相应职业资格证书的办法。各级人民政府要创造平等就业环境,消除城乡、行业、身份、性别等一切影响平等就业的制度障碍和就业歧视;党政机关和企事业单位招用人员不得歧视职业院校毕业生。结合深化收入分配制度改革,促进企业提高技能人才收入水平。鼓励企业建立高技能人才技能职务津贴和特殊岗位津贴制度。
六、加强组织领导
(二十四)落实政府及部门责任。健全与落实分级管理、地方为主、政府统筹、部门负责、社会参与的管理体制。各级人民政府要切实统筹推进现代职业教育改革发展,制订促进当地职业教育发展的政策措施,并将职业教育发展纳入地方政府目标管理和政绩考核重要指标。政府相关部门要有效运用总体规划、政策引导等手段,加强对职业教育发展的统筹协调和分类指导。要加快政府职能转变,减少部门职责交叉和分散,减少对学校教育教学具体事务的干预。充分发挥职业教育工作部门联席会议制度的作用,形成工作合力。
(二十五)强化督导与问责。各级人民政府要定期向同级人大常委会报告职业教育法律法规和政策的落实情况,接受同级人大、政协的检查和监督。进一步落实县级人民政府职业教育督导评估制度,对现代职业教育发展严重滞后或问题突出的县市区,实施县级党政主要领导教育工作约谈制度;对举办高等职业院校的市州人民政府和行业主管部门定期开展现代职业教育综合督导评估,并实行督导报告公布制度。县级及以上人民政府或有关主管部门应当将督导结果作为对被督导单位及其主要负责人进行考核、奖惩的重要依 据。注重发挥行业、用人单位作用,积极支持第三方机构开展评估。
(二十六)营造良好环境。加快修订湖南省职业教育条例。完善职业教育和技术技能人才奖励制度,建立职业教育科研和教学成果奖励制度,用优秀成果引领职业教育改革创新。建立职业教育宣传活动周制度。加大职业教育政策法规宣传力度,大力弘扬技术技能人才先进事迹,树立技术技能人才典型,引导全社会树立正确的职业观、人才观和成才观。鼓励用人单位深化收入分配制度改革,改善技术技能人才工作环境,提高其待遇,在医疗、养老、就业、住房、培训学习等方面,向技术技能人才倾斜,形成有利于技术技能人才成长成才的良好氛围和社会环境。
附件
重点任务分工及进度安排表




湘公网安备:43010302000524号

继续访问