湖南省人民政府办公厅
关于印发《湖南省人民政府2026年
立法计划》的通知
湘政办发〔2026〕19号
HNPR—2026—01014
各市州人民政府,省政府各厅委、各直属机构:
《湖南省人民政府2026年立法计划》已经省委、省人民政府同意,现印发给你们,请遵照执行,认真抓好落实。为确保省人民政府2026年立法计划高质高效实施,现就有关事项通知如下:
一、提高政治站位,高度重视政府立法工作。政府立法是治国理政的重大政治活动,各地各部门要提高政治站位,高度重视政府立法工作。坚持党对立法工作的全面领导,坚持以习近平新时代中国特色社会主义思想为指导,全面贯彻落实党的二十大和二十届历次全会精神,深入落实习近平总书记关于湖南工作的重要讲话和指示批示精神,严格执行重大立法事项向省委请示报告制度,始终把牢立法政治方向。坚持改革和法治相统一,锚定“三高四新”美好蓝图,紧扣省委、省人民政府中心工作和“十五五”开局重点任务,加强重点领域、新兴领域立法,深化“小快灵”“小切口”立法,以良法善治护航中国式现代化湖南实践。坚持统筹立改废释,增强立法系统性、整体性、协同性、时效性,加快推进完善本省法规规章体系,常态化开展法规规章清理与立法后评估,及时修改废止不符合上位法、不适应发展需求的法规规章,切实维护法治统一。
二、坚持科学立法、民主立法、依法立法,持续提升立法质效。政府立法要主动对标全面深化改革部署要求,立足地方实际,突出地方特色,充分发挥地方立法实施性、补充性、探索性功能。坚持科学立法,聚焦地方发展实际,强化问题导向,精准破解发展堵点与民生痛点,提升制度设计的针对性、适用性与可操作性。坚持民主立法,践行全过程人民民主,不断拓宽公众有序参与立法渠道,健全意见征集与反馈机制,完善人大代表参与立法工作机制,发挥政协委员、民主党派、工商联、无党派人士等在立法协商中的作用,依托政府立法专家库强化智力支撑,建强基层立法联系点民意“直通车”,广泛凝聚社会共识。坚持依法立法,将宪法规定、原则和精神融入法规规章制定全过程,严格贯彻立法法,落实公平竞争审查、宏观政策取向一致性评估机制,确保立法工作契合宪法精神和上位法规定。
三、压实工作责任,优质高效推进立法计划落实。各地各部门要严格执行立法计划,强化组织领导、完善工作机制、压实工作责任。审议项目的起草单位要制定详细工作方案,明确责任分工和进度安排,强化保障,主动与人大有关专门委员会、常委会工作机构沟通衔接,在规定时间内报送法规规章草案,为审查、审议等工作预留合理时间。调研论证项目责任单位要加强前瞻性立法研究,找准立法的重点难点,扎实开展调研论证,按照省人大常委会、省司法厅要求的时间节点报送调研报告。与经济社会发展或者公众利益密切相关,且实施满5年以上的省人民政府规章,实施单位应当按照规定组织开展立法后评估。省司法厅要充分发挥在政府立法中的统筹协调和督促指导作用,及时跟踪工作进度,协调解决突出问题。根据相关专题清理结果和专项整治工作需要,有关部门可以适时提出立法项目建议,经省人民政府同意后,由省司法厅按照规定程序办理。
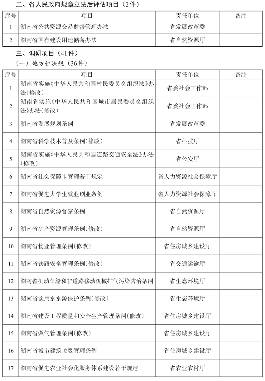
附件:湖南省人民政府2026年立法计划
湖南省人民政府办公厅
2026年3月18日






湘公网安备:43010302000524号

继续访问