湖南省农业农村厅关于印发
《湖南省稻谷烘干中心、茶叶初制加工成套设施
装备购置与应用补贴试点实施方案》的通知
湘农发〔2026〕5号
HNPR—2026—17001
各市州、县市区农业农村局(农机事务中心):
现将《湖南省稻谷烘干中心、茶叶初制加工成套设施装备购置与应用补贴试点实施方案》印发给你们,请结合实际,认真抓好贯彻落实。
湖南省农业农村厅
2026年2月13日
湖南省稻谷烘干中心、茶叶初制加工成套设施
装备购置与应用补贴试点实施方案
为突破我省丘陵山区农业机械化瓶颈,提高稻谷烘干、茶叶初制加工机械化、智能化水平,按照《农业农村部办公厅 财政部办公厅关于印发〈2024—2026年农机购置与应用补贴实施意见〉的通知》(农办机〔2024〕3号)、《湖南省农业农村厅 湖南省财政厅关于印发〈湖南省2024—2026年农机购置与应用补贴实施方案〉的通知》(湘农联〔2024〕88号)等文件要求,决定开展稻谷烘干中心、茶叶初制加工成套设施装备农机购置与应用补贴试点(以下简称成套设备或成套设备试点)。为确保试点工作顺利实施,制定本实施方案。
一、试点期限
本实施方案公布之日起,至2027年12月31日止。2023年1月1日之后购置的设施装备,可按规定列入补贴试点范围。
二、资金规模及补贴标准
(一)资金规模。补贴资金来源于中央财政农机购置与应用补贴资金,稻谷烘干中心、茶叶初制加工成套设备年度试点补贴规模拟分别为2500万元、500万元,可根据实际使用情况进行调剂。
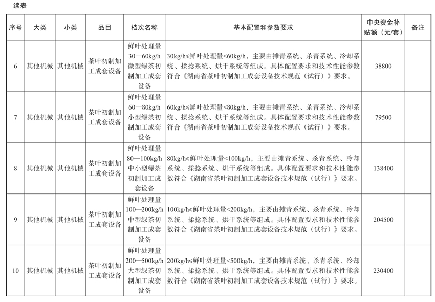
(二)补贴标准。实行定额补贴,各档次补贴额依据同档产品上年市场销售均价测算,测算比例不超过30%。政策实施过程中,发现具体产品或档次的中央财政资金实际补贴比例超过45%的,市县农业农村部门应及时组织调查,并将异常情况及时报省农业农村厅;省级对相关档次重新进行评估,并调整参数或补贴额度。对有违规情节的,按照有关规定处理;对无违规情节的补贴申请,可按规定兑付补贴资金。成套设备单套补贴限额不超过60万元,个人试点期内享受补贴额不超过60万元,农业生产经营组织试点期内享受补贴额不超过200万元。成套设备分类分档及补贴额详见附件1。
三、补贴对象
补贴对象为我省从事农业生产的个人和农业生产经营组织(以下简称购机者)。其中农业生产经营组织包括农村集体经济组织、农民专业合作经济组织、农业企业和其他从事农业生产经营的组织。
四、试点产品条件
(一)建设规范。稻谷烘干中心和茶叶初制加工成套设备建设规范参照《双季稻区农机购置与应用补贴稻谷烘干中心成套设施装备建设规范(试行)》(附件2—1)和《湖南省茶叶初制加工成套设备技术规范(试行)》(附件2—2)的要求执行。
(二)性能要求
1.先进性。 试点产品或主要设备应至少拥有实用新型专利、发明专利和省级以上科技成果鉴定(评价证明)之一。
2.适用性。 在我省的应用数量不少于3家用户,且应用效果良好。
3.合规性。 试点产品建设质量应分别符合《双季稻区农机购置与应用补贴稻谷烘干中心成套设施装备建设规范(试行)》《湖南省茶叶初制加工成套设备技术规范(试行)》的要求,其结构、材质、性能、建设安装、竣工验收等方面不低于国家、行业、团体或企业标准规定的要求,且不包括泥土、砖瓦、砂石料、钢筋混凝土等建筑材料修砌的地基、墙体等。已办理农机购置与应用补贴的机具不得重复享受试点补贴。被农业农村部或省级农业农村部门暂停、取消补贴资格尚未恢复的和国家质检部门产品质量抽查中不合格的产品不得享受试点补贴。
4.安全性。 试点产品的建设应符合国家相关安全性要求,相关设备显要位置应有安全标志。
5.宜机化。 试点产品应当充分考虑宜机化作业,实现工艺、设施、设备相融合,运行顺畅,操作检修方便。
6.铭牌要求。 试点产品或其主要设备应有永久性铭牌,标明生产企业、产品名称和型号、出厂编号、生产日期、执行标准等信息。
五、生产企业条件
1.营业执照经营范围应包含试点产品的主要产品生产或经营等相关内容。
2.通过ISO9000质量管理体系认证。
3.有固定生产经营场所,具备试点产品或其主要设备生产经营能力,能够提供安装和售后服务。
4.保证设施装备均为出厂新品,其质量和性能指标均符合相关要求。
5.在我省至少设立1个售后服务中心。
6.未被列入国家企业信用信息公示系统严重违法失信企业名单和全国农机购置补贴违规查处黑名单库。
7.自愿申请将其产品列入补贴试点范围,承诺承担农机购置与应用补贴政策相应责任,并明确企业在产品质量、售后服务、退换货及纠纷处理等方面的义务。
六、补贴操作流程
按照“自主购机、定额补贴、先购后补、县级结算、直补到卡(户)”方式实施试点,并按以下流程操作。
(一)企业投档。自愿参与试点的稻谷烘干机和茶叶初加工设备生产企业需提供第五点“生产企业条件”相关佐证材料和《湖南省成套设施装备购置与应用补贴生产企业承诺书》(附件3)。省农业农村厅组织产品归档。
(二)建设申请。购机者在建设或购置成套设备前须向当地县级农业农村部门提出申请(附件4),并提交相关建设备案资料(附件5)。
(三)审查资料。县级农业农村部门结合本县试点资金申请情况,提出是否同意实施补贴的意见。符合补贴条件的,按照申请先后顺序备案,告知购机者试点政策。不符合补贴条件的,县级农业农村部门应书面告知申请人。市州农业农村部门及时汇总辖区内试点资金申请情况,并报省农业农村厅。
(四)自主购机。经县级农业农村部门备案同意后,购机者自行选择符合条件的生产企业承建,与生产企业签订购销合同,并注明成套设备组成和金额,附设备清单和设备布局图等信息。建设结束后,购机者应对成套设施装备安装(含调试)质量验收,形成竣工验收材料。所有补贴的设备须有税控发票,发票上须注明购机者姓名或名称,身份证号或统一社会信用代码,设备名称、型号、数量、实际销售价格等信息。鼓励购机者通过非现金方式支付购机款,做到资金往来留痕。
(五)开展核验。竣工验收合格后,购机者提供发票、合同、图纸、竣工验收报告等材料(附件5),向县级农业农村部门提出核验申请。县级农业农村部门接到购机者核验申请后,应及时组织现场核验,并重点审核建设规范性、材料完整性和账实一致性。在核验结束后的5个工作日内告知购机者审核结果。
(六)补贴申请。审核通过的,购机者应在试生产一段时期内(一般为1个月),确认成套设备正常运行后,携带身份证明、银行账号等材料及《湖南省成套设备农机购置与应用补贴申请表》(附件6),到当地县级农业农村部门申请补贴资金。审核不通过的,应书面告知不通过原因,经整改后再行核验。
(七)审核公示。县级农业农村部门对购机者的补贴申请资料进行审核,并在农机购置补贴信息公开专栏公示审核通过的购机者和补贴产品信息。公示期不少于5个工作日。
(八)资金兑付。公示期满后无异议的,县级农业农村部门将申请资料送县级财政部门。县级财政部门审核有关资料,于15个工作日内通过国库集中支付方式向符合条件的购机者兑付资金。因资金不足或加强监管等原因需要延期兑付的,应告知购机者。因当年财政补贴资金规模不够、办理手续时间紧张等无法享受补贴的,应在下一个年度优先兑付。享受补贴政策的购机者应在建设场地醒目位置安装永久性标牌,标牌内容包括补贴产品名称、成套装备构成和型号、享受中央资金补贴额、建成日期等,主动接受社会监督。
(九)资料留存。县级农业农村部门补贴办理完成后,对所有资料汇编装订成册,留存备查。资料保存期为5年。
七、监督管理
县级农业农村部门要密切关注试点过程中出现的新情况新问题,发现补贴比例畸高、产品质量不稳定、用户投诉较多或售后服务不到位的,要立即展开调查,并逐级报送情况。市州农业农村部门要强化违规惩治,严肃查处虚假申报、以次充好、降低配置等行为;对问题突出、成效不明显的产品,应督促企业整改或暂停补贴资格。省农业农村厅对成套设备补贴情况开展随机抽查,对管理不到位、实施问题较多的县市区,敦促其整改;整改不到位的,取消试点资格。各地要在规范操作的前提下勇于探索,先行先试,对试点工作中发现不符合当地实际的情况,可向省农业农村厅提出方案调整建议。试点工作结束后,要及时总结、挖掘和提炼工作经验。成套设备补贴试点工作情况纳入农机购置与应用补贴政策绩效管理考核。
本实施方案自公布之日起施行,有效期2年。
附件:1.湖南省稻谷烘干中心、茶叶初制加工成套设施装备购置补贴试点产品补贴额一览表
2—1.双季稻区农机购置与应用补贴稻谷烘干中心成套设施装备建设规范(试行)(另附)(略)
2—2.湖南省茶叶初制加工成套设备技术规范(试行)(另附)(略)
3.湖南省成套设施装备购置与应用补贴生产企业承诺书(略)
4.湖南省成套设施装备建设申请表(略)
5.成套设施装备购置与应用补贴试点实施各阶段提供资料清单(略)
6.湖南省成套设设施装备购置与应用补贴申请表(略)







湘公网安备:43010302000524号

继续访问